Loading Project...

Design Quest

TTC Westel

Table Tennis Club Website

This project was part of the SKIL2 course, where we designed a website for TTC Westel, a table tennis club. The design was created using Figma based on client feedback and follows a sprint-based iterative approach with focus on UI/UX excellence.

UI/UX
Design Focus
Figma
Design Tool
Sprint
Methodology
+300
Design XP
TTC Westel Website
DESIGN COMPLETE
CLIENT APPROVED
★ UI/UX
Design Brief

Project Overview

The goal of this project was to design a user-friendly website for the TTC Westel table tennis club. The design process involved regular feedback sessions with the client and iterative design cycles to ensure the website met the club's needs. This project marked my introduction to professional UI/UX design workflows and client collaboration.

6
Weeks Design
12
Iterations
8
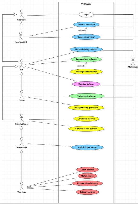
Use Cases
A
Final Grade
Design Process

My Contribution

UI/UX Design

+120 XP

Designed login and registration pages in Figma, ensuring an intuitive user interface with modern design principles.

System Architecture

+100 XP

Created ERD (Entity Relationship Diagrams) and Class Diagrams for the website's database structure and system design.

Client Collaboration

+80 XP

Collaborated with the team to refine design features based on client feedback and iterative improvements.

Design Arsenal

Figma
UI/UX Design Tool
UI/UX Design
User Experience
ERD & Diagrams
System Architecture
MoSCoW Method
Priority Framework
Level Up Rewards

Skills Acquired

UI/UX Mastery

Introduced to professional UI/UX design workflows and learned Figma design principles

+150 DESIGN XP

Client Relations

Enhanced client communication skills and learned importance of asking the right questions

+100 SOCIAL XP

System Architecture

Learned to create ERDs and class diagrams for comprehensive system planning

+125 TECH XP